產品目錄
91看片儿免费看
液體流量計
91看片视频免费
油流量計
91看片网站下载
橢圓齒輪流量計
電磁流量計
渦街流量計
蒸汽流量計
孔板流量計
旋進旋渦流量計
熱式氣體質量流量計
轉子流量計
浮子流量計
靶式流量計
氣體流量計
超聲波流量計
磁翻板液位計
浮子液位計
浮球液位計
玻璃管液位計
雷達液位計
超聲波液位計
投入式液位計
壓力變送器
差壓變送器
液位變送器
溫度變送器
熱電偶
熱電阻
雙金屬溫度計
推薦產品
聯係91看片下载免费观看
- 金湖91看片下载免费观看儀表有限公司
- 聯係電話:15195518515
- 在線客服:1464856260
- 電話:0517-86801009
- 傳真號碼:0517-86801007
- 郵箱:1464856260@qq.com
- 網址:http://www.zhongtaijixie.net
- 地址:江蘇省金湖縣理士大道61號
智能渦輪流量計常見故障及排除
發布時間:2021-05-28 01:57:54 點擊次數:2255次
1 機械部分故障
1)漏液。如流量有較大偏差,應檢查流量計安裝的密封性。
2)整流器堵塞。當流量和壓力明顯降低時,有可能是前整流器被雜質堵塞,需清理整流器。
3)葉輪損壞。讀數偏差的另一原因可能是由於葉輪的損壞,在經過長期使用後,葉輪會出現折斷,流體經過葉輪時流量不均勻,必須更換傳感器。
4)軸承損壞。一般情況下,當流量計使用一段時間後,*容易損壞的機械部件是流量計軸承。根據維護周期的統計來看,建議在兩年的使用期內定期清洗或更換軸承。
5)磁感應元件損壞。磁感應元件損壞後,流量計不能真實的把通過的量值反映到讀數上,此時應更換。
2 電子裝置部分
1)流量計應可靠的接地,使用規定的電源,以防燒毀內部元件。
2)流量計接通電源後無信號。*先應檢查電源與輸出線連線是否正確;再提高介質流量,滿足流量計的起始流量大小;*後檢查流量計的脈衝輸出方式是否選用正確。
3)流量計瞬時流量顯示為零。此時應檢查前置放大器是否正常。
4)流量計瞬時流量不穩定。可能的原因是接地不良或傳感器葉輪轉速不穩定。
5)流量計小流量時無信號。應檢查流量計下限截止頻率。
6)流量計液晶屏無顯示。檢查電池電量或更換受損的液晶顯示屏。也有可能是接線錯誤導致主電路板燒毀而無顯示,此時應更換線路板。
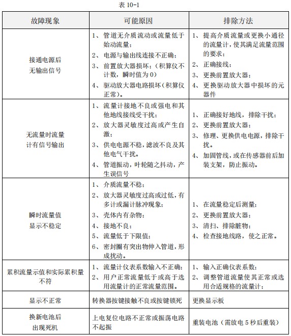
3 智能渦輪流量計的常見故障及排除方法見表:

上一篇:lwgy渦輪流量計數據清零下一篇:智能渦輪流量計怎麽調試
相關資訊
- 智能型渦輪流量計在安裝時需要的注意事項及現場布線要求
- 智能型渦輪流量計常見的四類故障與技巧解決方法
- 關於智能型渦輪流量計接線方式與操作方式及接線方式
- 智能渦輪流量計說明書
- 智能渦輪流量計不顯示流量
- 智能渦輪流量計安裝要求
- 智能型91看片儿免费看的基本原理與結構應用
- 智能渦輪流量計常見故障及排除
- 智能渦輪流量計怎麽調試
- 智能渦輪流量計尺寸
- 智能渦輪流量計量程範圍
- 智能渦輪流量計使用方法
- 智能型渦輪流量計的結構原理
- 一種基於HART總線的智能渦輪流量計分析介紹
- 智能型渦輪流量計在航空煤油流量檢定的選型及直管段長度確定
- 液體智能渦輪流量計價格,脈衝渦輪流量計
- 智能渦輪流量計價格
- 智能91看片儿免费看,91看片儿免费看廠家價格
- 智能91看片儿免费看的傳感器保養措施及內部部件的維護
- 關於智能渦輪流量計的選型要求與標準
- 智能型渦輪流量計
- 智能型91看片儿免费看
- 液體智能渦輪流量計
- 智能91看片儿免费看
- 智能渦輪流量計廠家,數顯渦輪流量計
- 智能91看片儿免费看,脈衝輸出渦輪流量計
- 智能型渦輪流量計,高溫渦輪流量計
- 智能型91看片儿免费看,91看片儿免费看價格
- 智能渦輪流量計廠家,脈衝輸出渦輪流量計
- 智能渦輪流量計廠家,分體式渦輪流量計

